How to Get Kunbi Cast Certificate: मराठा आणि कुणबी एकच जात असून मराठा समाजाला सरसकट कुणबी प्रमाणपत्र देऊन त्यांना ओबीसी कोट्यातून 10 टक्के आरक्षण देण्याच्या मागणीसाठी मनोज जरांगे पाटील यांनी अनेक वेळा मोर्चे व उपोषण आंदोलने केली आहेत. 29 ऑगस्टपासून त्यांनी मुंबईत बेमुदत उपोषण आंदोलन सुरू केल्यानंतर आंदोलनाच्या पाचव्या दिवशी राज्य सरकारने हैदराबाद गॅझेट व सातारा गॅझेटियर लागू करण्याची आंदोलकांची मागणी मान्य केली. या गॅझेटमधील नोंदीनुसार आता मराठा समाजाला कुणबी प्रमाणपत्र मिळण्याचा मार्ग मोकळा झाला आहे. मात्र त्यासाठी काही कागदपत्रांची आवश्यकता असणार आहे, कुणबी प्रमाणपत्र कसे आणि कुठे काढायचे, त्याची प्रक्रिया काय आहे, कुणबी नोंदी कशा शोधायच्या याची सविस्तर या लेखाच्या माध्यमातून देण्यात आली आहे.
कुणबी प्रमाणपत्रासाठी कुठे करावा अर्ज?
कुणबी प्रमाणपत्र काढण्यासाठी आपले सरकार सेवा www.aaplesarkar.mahaonline.gov.in या वेबसाईटच्या माध्यमातून अर्ज करता येईल. त्यानंतर हा अर्ज संबंधित तालुक्यातील तहसीलदार कार्यालयात जाईल. योग्य पद्धतीने अर्ज भरला असल्यास व आवश्यक कागदपत्रांची पूर्तता असल्यास उपविभागीय अधिकारी अंतिम कुणबी प्रमाणपत्र जारी करतील, मात्र त्यासाठी कमीत कमी 21 ते 45 दिवसांचा कालावधी लागू शकतो.
कुणबी दाखला काढण्यासाठी आवश्यक कागदपत्रे -
1) कुणबी जातीचा पुरावा – अर्जदाराचा किंवा रक्तसंबंधातील नातेवाइकाचा कुणबी जातीचा पुरावा तसेच जर आपण मृत नातेवाईकाचा कुणबी पुरावा जोडणार असल्यास त्याच्या मृत्यूचा दाखलाही काढावा लागेल.
2) रहिवासी दाखला – अर्जदार किंवा त्याचे रक्तसंबंधातील नातेवाईक यांचे 13 ऑक्टोबर 1967 किंवा या दिनांकाच्या आधीपासून त्या ठिकाणचे कायम रहिवासी असल्याचा दाखला.
3) अर्जदाराचा आणि अर्जदाराच्या रक्तसंबंधातील नातेवाइकाचा शाळा सोडल्याचा दाखला किंवा बोनाफाइड सर्टिफिकेट. या दोन्ही दाखल्यांवर जन्म तारीख व जन्मठिकाणांचा उल्लेख आवश्यक.
4) ओळखीचा पुराव्यासाठी अर्जदाराचे आधार कार्ड, मतदान ओळखपत्र, पॅन कार्ड, ड्रायव्हिंग लायसन्स किंवा कोणतेही एक फोटो ओळखपत्राची साक्षांकित प्रत.
5) पत्त्याचा पुरावा (कोणताही एक) अर्जदाराचे रेशन कार्ड, लाईट बिल, मिळकत कर पावती, 7/12 किंवा 8 अ उतारा, फोन बिल, पाणीपट्टी किंवा घरपट्टीची साक्षांकित प्रत.
6) जातीचा दाखला काढण्यासाठी आवश्यक असणारा विहित नमुन्यातील अर्ज व त्यावर 10 रुपयांचे कोर्ट फी स्टॅम्प / तिकीट आणि अर्जदाराचा फोटो.
7) 100 रुपयांच्या स्टॅम्प पेपरवर अर्जदाराचे स्वतःच्या कुणबी जातीबाबत आणि रक्तसंबंधातील ज्या नातेवाइकाचा कुणबी जातीचा पुरावा सादर केला आहे त्याचे प्रतिज्ञापत्र.
कुणबी असल्याचा पुरावा कसा मिळवायचा ?
कुणबी जात प्रमाणपत्र मिळवण्यासाठी 13 ऑक्टोबर 1967 रोजी किंवा त्याच्या आधी जन्म झालेल्या तुमच्या रक्तनातेसंबंधातील नातेवाईक म्हणजे तुमचे वडील/चुलते/आत्या, आजोबा, पणजोबा, खापर पणजोबा, वडिलांचे चुलते/आत्या, आजोबांचे चुलते/आत्या, पणजोबांचे चुलते/आत्या, खापर पणजोबांचे चुलते/आत्या यापैकी कुठल्याही एका नातेवाईकाचा कुणबी जात सिद्ध करणारा जातीचा पुरावा असणे आवश्यक आहे.
कुणबी असल्याचा पुरावा मिळवण्यासाठी खालील पर्यायांपैकी कोणताही निवडू शकता -
1) रक्ताच्या संबंधातील कोणत्याही नातेवाईकाचा प्राथमिक शाळा शाळा सोडल्याचा दाखला, त्यावर कुणबी नोंद असणे आवश्यक.
2) 1 डिसेंबर 1963 पासून व्यक्तीच्या जन्म-मृत्यूची नोंद त्याच्या जातीसह ठेवणाऱ्या गावच्या कोतवालाचे पद महसूल विभागाकडे वर्ग करण्यात आले आहे. आता या नोंदी ग्रामसेवकामार्फत ठेवण्यात येतात. त्यामुळे सर्वप्रथम आपल्या रक्तसंबंधातील नातेवाईकाचा जन्म किंवा मृत्यू ज्या गावात झाला असेल. ते गाव ज्या तहसील कार्यक्षेत्रात येते तेथे रक्तनातेसंबंधातील नातेवाईकाचे नाव असणार्या गाव नमुना नं. 14 ची किंवा कोतवाल बुकची नक्कल मागणीसाठी अर्ज करावा.
3) आपल्या कुळातील जुन्या महसुली कागदपत्रांपैकी वारस नोंदी (6 ड नोंदी), जमीन वाटप नोंदी, 7/12 उतारे, 8 अ उतारे, फेरफार, खरेदीखत, भाडेपट्टा, सातबारा अमलात येण्याआधी असणारे क.ड.ई. पत्र, सोडपत्र, खासरापत्रक, हक्कपत्रक किंवा तत्सम इतर कुठल्याही महसुली कागदपत्रांमध्ये रक्तसंबंधातील कोणत्याही नातेवाईकाचा कुणबी असा उल्लेख आहे का ते शोधावे.त्या कागदपत्राची प्रत काढून घ्यावी.
4) रक्तसंबंधातील नातेवाईक शासकीय किंवा निमशासकीय नोकरीत असल्यास त्याच्या सर्व्हिस बुकच्या पहिल्या पानावर संबंधित शासकीय किंवा निमशासकीय कार्यालयाने त्या नातेवाइकाची कुणबी जात नोंद केलेली असल्यास त्या सर्व्हिस बुकची साक्षांकित प्रत घ्यावी.
5) रक्तसंबंधातील नातेवाइकाने अगोदरच त्याचा कुणबी दाखला काढला असेल, तर त्याचा कुणबी दाखला आणि समाज कल्याण खात्याच्या छाननी समितीने वैध ठरविलेले त्याचे कुणबी जात पडताळणी प्रमाणपत्र कुणबी असल्याचा पुरावा म्हणून चालू शकतात.

कुणबी प्रमाणपत्र काढण्याची कशी असेल प्रक्रिया -
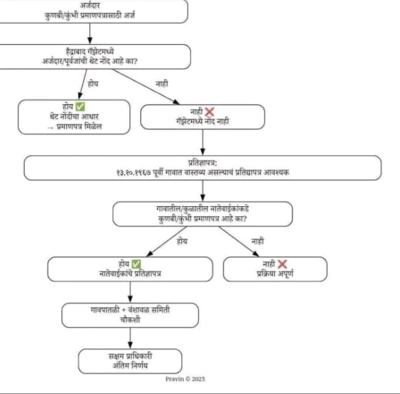
- अर्जदाराने कुणबी प्रमाणपत्रासाठी अर्ज केल्यास त्याच्या नावाची किंवा त्याच्या पूर्वजांच्या नावाची नोंद हैदराबाद गॅझेटमध्ये असेल तर या थेट नोंदीचा फायदा मिळून त्याला अन्य काही जसे आधार, रहिवासी आदी कागदपत्रांच्या आधारे कुणबी प्रमाणपत्र मिळेल.
- मात्र जर हैदराबाद गॅझेटमध्ये नोंद नसल्यास 13-10-1967 पूर्वी गावात वास्तव्य असल्याचे प्रतिज्ञापत्र सादर करावं लागेल. गावातील भावकी व रक्ताच्या नात्यातील नातेवाईकांकडे कुणबी प्रमाणपत्र असल्यास ते जोडावे लागेल, हे प्रमाणपत्र नसल्यास तुमच्या अर्जाची प्रक्रिया तेथेच थांबेल.
- रक्ताच्या नात्यातील व्यक्तीकडे जर कुणबी प्रमाणपत्र असेल तर संबंधित नातेवाईकाचे प्रतिज्ञापत्र, गावपातळीवरील नोंदी तसेच वंशावळ समितीकडील नोंदी. याची पूर्वता केल्यानंतर सक्षम अधिकारी कुणबी प्रमाणपत्राबाबत निर्णय घेईल.
हे ही वाचा - हैदराबाद गॅझेटवरून वाद पेटला; OBC नेत्यांचा सरकारला इशारा, मुंबईत मोर्चाची तारीखही ठरली
